跳转至

8086/8088 Hardware Specifications

约 2444 个字 10 张图片 预计阅读时间 8 分钟

PIN-OUTS AND THE PIN FUNCTIONS

PIN OUT

8086 和 8088 都是采用 40 引脚双列直插封装(DIP)的微处理器。它们的主要区别在于数据总线的宽度:8086 拥有 16 位数据总线(引脚 AD0–AD15),而 8088 拥有 8 位数据总线(引脚 AD0–AD7)。由于数据总线更宽,8086 在一次传输中可以处理 16 位数据,因此在数据传输效率上高于 8088。图 9-1 展示了这两款处理器的具体引脚分布。

8086_8088_pin_out

最小/最大模式的操作

8086 处理器有两种主要的工作模式:最小模式(Minimum Mode最大模式(Maximum Mode)

  • 最小模式:适用于单处理器系统。这种模式结构简单、成本较低。8086 内部会自动产生大多数内存和 I/O 所需的控制信号,无需额外的外部逻辑电路,适合中小型系统。

  • 最大模式:适用于需要多个处理器协作的系统,比如需要扩展使用协处理器(如 8087 浮点协处理器)。在该模式下,部分控制信号(如内存和总线的仲裁信号)由外部的总线控制器(通常是 8288 芯片)生成,这样可以与其他处理器或专用硬件配合完成更复杂的任务。

最小模式简单适合基础应用,最大模式支持更复杂和可扩展的多处理器系统。 8086 在最大模式和最小模式下有一些关键引脚,下面解释它们的作用:

  • VCC(+5V 电源):为芯片提供工作电压。
  • GND(地):电路的参考地。
  • MN/MX(最小/最大模式选择):这个引脚用来选择 8086 工作在“最小模式”还是“最大模式”。
    • 当 MN/MX 为高电平(HIGH),处理器工作于“最小模式”,适合单处理器系统,控制信号主要由 8086 内部产生。
    • 当 MN/MX 为低电平(LOW),处理器工作于“最大模式”,适合多处理器或需扩展协处理器的系统,此时部分控制信号需要外部芯片如 8288 协助生成。
8086_8088_pin_out_max_min

Minimum Mode Configuration

在最小模式下,8086 会自行生成所有必要的控制信号(如读/写、内存/IO 等),因此不需要额外的外部总线控制逻辑来产生这些信号。典型的外围芯片包括:

  • 8282 锁存器(latch):用于锁存地址总线的低8位(A0-A7),保证地址在总线切换过程中保持稳定。
  • 8286 三态缓冲器(3-state buffer):用于数据总线的输入输出隔离,实现数据的有序流动和总线争用管理。
  • 74138 解码器(decoder):通常用于片选和地址译码,辅助 CPU 管理多片内存或 I/O 设备。

这些芯片配合 8086,可以实现完整的单处理器系统的最小硬件搭建。

8086_8088_minimum_mode_configuration

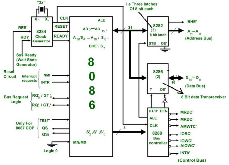
Maximum Mode Configuration

在最大模式下,8086 会提供所有必要的控制信号,但部分关键的系统和总线控制信号(如内存/IO 读写允许、总线请求/授权等)需要外部总线控制器(如 8288 bus controller)来辅助生成和管理。如下是最大模式下的关键外围芯片:

  • 8282 锁存器(latch):和最小模式一样,锁存地址总线的低 8 位,确保地址稳定。
  • 8286 三态缓冲器(3-state buffer):用于数据总线的隔离,实现数据输入输出的管理。
  • 8288 总线控制器(bus controller):专为最大模式而设计,根据8086发出的状态信号(S0、S1、S2等),产生所有系统需要的总线控制信号(如内存/IO 读写允许、总线请求/授权等),实现复杂系统中多处理器或协处理器的总线协调。

下图为最大模式下的典型系统连接:

8086_8088_maximum_mode_configuration

PIN FUNCTIONS

引脚 功能简介 详细说明
AD15-AD0(地址/数据多路复用引脚) 既作地址线,也作数据线(时分复用) 当 ALE(地址锁存允许)为高时传送地址/端口号,ALE为低时传送数据。
ALE(地址锁存允许) 指示 AD 总线当前为地址信息 ALE 有效时应由外部电路锁存地址,ALE 信号总由 8086 主动驱动。
IO/\(\overline{M}\)(8088)/ M/\(\overline{IO}\)(8086) 区分访问目标是内存还是 I/O 端口 保持响应阶段为高阻态。
BHE(总线高八位使能) 控制高 8 位数据线(D15-D8)在数据操作时使能 支持16位/8位和非对齐字节存取,上半字节数据线路可选择性使能。
\(\overline{RD}\)(读控制信号) 表示内存或 I/O 读操作 逻辑 0 时进行读操作,保持响应期悬空为高阻态避免设备冲突。
\(\overline{WR}\)(写控制信号) 表示向内存或 I/O 写数据 逻辑 0 时进行写操作,数据总线有效,保持响应期间为高阻态。
INTR(中断请求输入) 外部设备请求中断 高电平且 IF 标志为 1 时响应,指令完成后进入中断周期。
NMI(不可屏蔽中断输入) 高优先级中断,在紧急情况下使用 不受 IF 标志控制,有效立即跳转到向量2对应的中断程序。
\(\overline{INTA}\)(中断响应输出,最小模式) 响应INTR中断,通知中断控制器 授权中断控制器将中断类型码送上数据总线。
\(\overline{LOCK}\)(总线锁定输出,最大模式) 锁定外部总线,防止总线冲突 执行带 LOCK 前缀指令时有效,保证原子性,多处理器同步用。

DRAM Organization

dram_organization
  1. CPU 与内存控制器(Memory Controller)

    • CPU 通过内存控制器访问内存。现代系统常采用“内存通道(Channel)”的概念,支持多通道并行访问以提高带宽。
    • 图中有两个通道(Channel 0 和 Channel 1),分别连接到多个内存条。
  2. 通道(Channel)与 DIMM

    • 每个通道可连接多个 DIMM(Dual Inline Memory Module,双列直插内存模块,即通常所说的“内存条”)。
    • 每个 Channel 在图中都连接了 DIMM0 和 DIMM1,共四根 DIMM。
  3. Rank(排)与 Bank(片选组)

    • 每个 DIMM 内部又分为若干 Rank(排),每个 Rank 实质上是一组并行工作的存储芯片,可以一起被选中。
    • Rank 的数量取决于内存规格和容量,例如单面/双面内存条。
    • 每个 Rank 又包含多个 Bank(片选组),独立寻址,可以并行访问,提高了内存并发性能。
  4. Chip(芯片)与 Bank/Row/Column(行/列)

    • Rank 由若干颗存储芯片Chip组成,每颗芯片内部划分为 Bank。
    • 每个 Bank 由二维的存储单元阵列构成,通过行地址(Row)和列地址(Column)定位具体的数据单元。
    • 实际内存访问时,首先选中通道和 DIMM,再选 Rank,之后定位到特定的 Bank,最后通过行列定位到存储单元。

Memory Banks

x86 处理器采用内存“Bank(存储体)”的概念,以便支持按字节访问和非对齐地址的数据访问。这里的“Bank”指的是宽度为 8 位的数据存储单元。具体来说:

  • 8088 的数据总线宽度为 8 位,因此其 1MB 的内存空间可以看作是一个完整的 8 位 bank,数据按字节传输。
  • 8086 的数据总线宽度为 16 位,其 1MB 地址空间被分为两个独立的 8 位 bank,每个 bank 大小为 512KB。高低 8 位的数据可以分别独立存取,这样既能提高访问速度,又能支持非对齐的字节访问。
bank

8086 采用\(\overline{BHE}\)\(\overline{BLE}/A0\)作为存储体(bank)选择信号:

  • \(\overline{BHE}\)(Bank High Enable)为低电平时,高/奇数存储体(D15-D8)被使能;
  • \(\overline{BLE}/A0\)(Bank Low Enable,对应地址线 A0)为低电平时,低/偶数存储体(D7-D0)被使能。

这使得 8086 能灵活支持 8 位/16 位及非对齐字节的存取。例如:

  • 访问偶地址字节(A0=0):只使能低字节存储体(BLE=0,BHE=1)。
  • 访问奇地址字节(A0=1):只使能高字节存储体(BLE=1,BHE=0)。
  • 访问偶地址的 16 位字(A0=0,BHE=0,BLE=0):高低存储体均使能,一次访问 16 位数据。
BHE BLE/A0 功能描述
0 0 16 位数据传输,两存储体启用
0 1 仅高字节(奇存储体)启用
1 0 仅低字节(偶存储体)启用
1 1 无存储体被使能

地址线 A1-A19用于指定内存地址,通过 BHE 和 BLE/A0 输出信号选择数据读写的具体存储体,实现高效、灵活的字节与半字访问。

Even-address byte access

even_address_byte_access

Odd-address byte access

odd_address_byte_access

aligned 16-bit word access

aligned_16_bit_word_access

unaligned 16-bit word access

unaligned_16_bit_word_access

对于未对齐的内存访问,需要两个总线周期:

  • 第一个周期:数据传输使用 D8-D15
  • 第二个周期:数据传输使用 D0-D7

Summary

保持内存访问对齐在 x86 机器上依然很重要。

  • x86 的内存和 I/O 空间是以存储体(bank)方式排列的。通过存储体选择信号(BHE 和 BLE/A0)来访问字节数据。
  • 在内存和 I/O 写操作中,通常需要分别给高位和低位写独立的写选通(strobes)信号。
芯片型号 核心功能 记忆技巧 (Mnemonic)
8288 Bus Controller (总线控制器) 数字 8 长得像字母 B。8 = Bus Controller。它是“大管家”,负责发号施令。
8282 Address Latch (地址锁存器) 数字 2 像字母 Z。Latch 的作用是 freeZe (冻结/锁住) 地址。
8286 Data Transceiver (数据收发器) 数字 6 读音像 Six → Switch。它的作用是 Switch (切换) 数据流向(进或出)。
8284 Clock Generator (时钟发生器) 数字 4 读音像 Four → Frequency。它的作用是 Frequency (频率) 分频。